77体育

77体育 – 全网最全最有态度的体育赛事直播平台 77体育 – 全网最全最有态度的体育赛事直播平台

媒体中心

Media Center

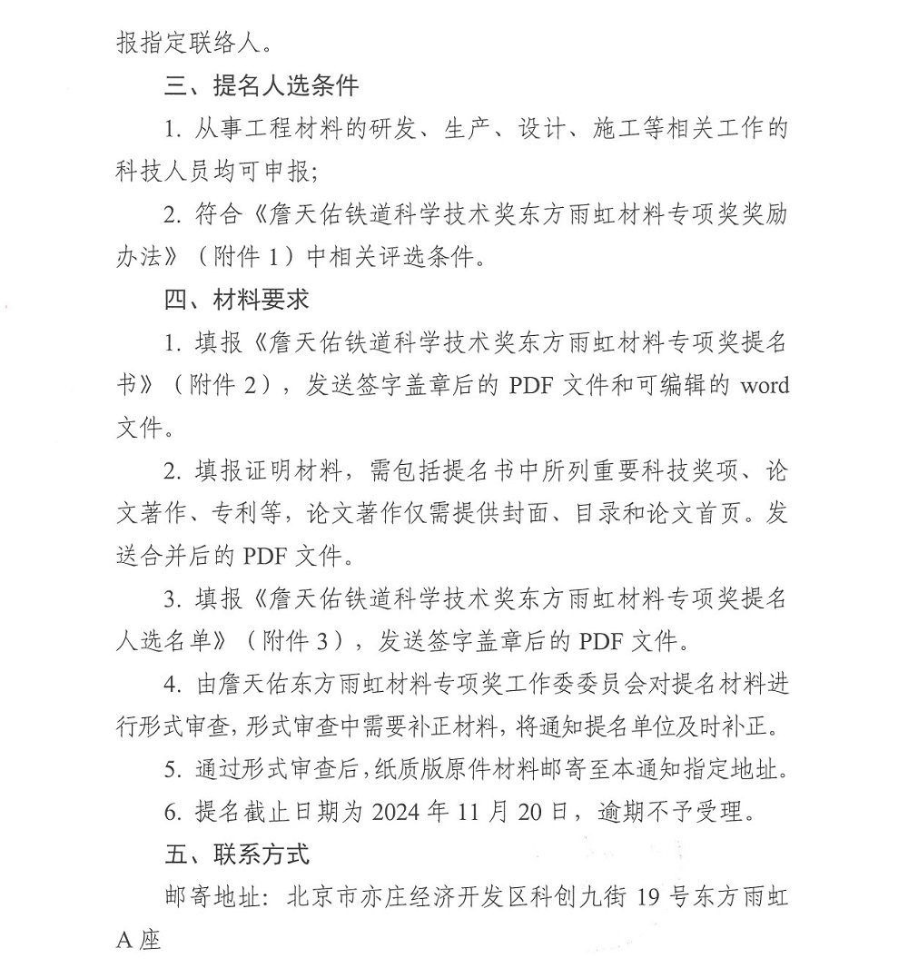
关于2024年度天佑铁道科学手艺奖东方77体育质料专项奖提名事情的通知

2024-10-21 作者:东方77体育 浏览数:

 

77体育 – 全网最全最有态度的体育赛事直播平台

77体育 – 全网最全最有态度的体育赛事直播平台

77体育 – 全网最全最有态度的体育赛事直播平台

 

 

 

 

附件:关于2024年度天佑铁道科学手艺奖东方77体育质料专项奖提名事情的通知

 

东方77体育官方微博

东方77体育官方微信

77体育 – 全网最全最有态度的体育赛事直播平台
77体育 – 全网最全最有态度的体育赛事直播平台

扫描关注

东方77体育官方微信

随时相识最新资讯

东方77体育电子月刊

77体育 – 全网最全最有态度的体育赛事直播平台
77体育 – 全网最全最有态度的体育赛事直播平台

扫描阅读

东方77体育电子月刊

推荐新闻

审查所有 >>
网站地图