77体育

77体育 – 全网最全最有态度的体育赛事直播平台 77体育 – 全网最全最有态度的体育赛事直播平台

媒体中心

Media Center

东方77体育荣获2023年广州市衡宇修建工程“质量月”培训运动树模单位

2023-11-28 作者:王秋娣 浏览数:

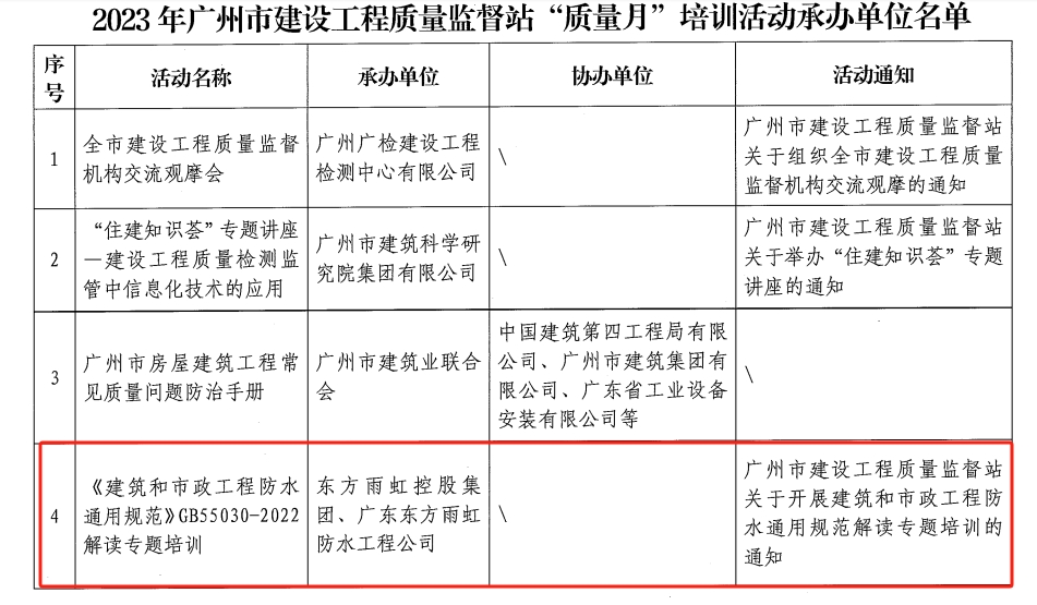
11月22日,广州市建设工程质量监视站印发《关于表扬2023年广州市衡宇修建工程“质量月”现场观摩运动树模单位的转达》,东方77体育、广东东方77体育防水工程公司作为培训运动树模单位受到转达表扬。

77体育 – 全网最全最有态度的体育赛事直播平台

在2023年广州市“质量月”运动时代,东方77体育作为承办单位,配合广州市、区住建局及所辖质监站先后举行多场次《修建和市政工程防水通用规范》GB55030-2022解读专题培训,充分验展行业树模引领作用,践行社会责任彰显企业继续。

77体育 – 全网最全最有态度的体育赛事直播平台


专题培训约请东方77体育工建集团华南总工程师周子鹄博士和副总工程师吴光文作为主讲嘉宾。两位专家深入团结详细防水工程案例,周全解读新旧规范的相关条文,获得主理单位的充分一定和参训学员的一致好评。通过培训,有用提升了广州建设工程防水监视管理规范化、细腻化水平,为广州市及各区质量监视机构更好地明确和执行规范,确保防水施工知足规范标准和现实要求,一连推进防水标准化,切实提高工程实体质量起到了起劲的增进作用。

东方77体育将继续承继“为人类为社会创造长期清静的情形”的企业使命,坚持“质量第一”,用高品质的产品与系统服务铸就好口碑,为促举行业前进、提升修建工程质量不懈起劲。

东方77体育官方微博

东方77体育官方微信

77体育 – 全网最全最有态度的体育赛事直播平台
77体育 – 全网最全最有态度的体育赛事直播平台

扫描关注

东方77体育官方微信

随时相识最新资讯

东方77体育电子月刊

77体育 – 全网最全最有态度的体育赛事直播平台
77体育 – 全网最全最有态度的体育赛事直播平台

扫描阅读

东方77体育电子月刊

推荐新闻

审查所有 >>
网站地图